⚲
Project
General
Profile
Sign in
Home
Projects
Help
Search
:
Датчик потока на линейном сопротивлении
All Projects
Датчик потока на линейном сопротивлении
Overview
Activity
Issues
Spent time
Gantt
Calendar
News
Documents
Wiki
Files
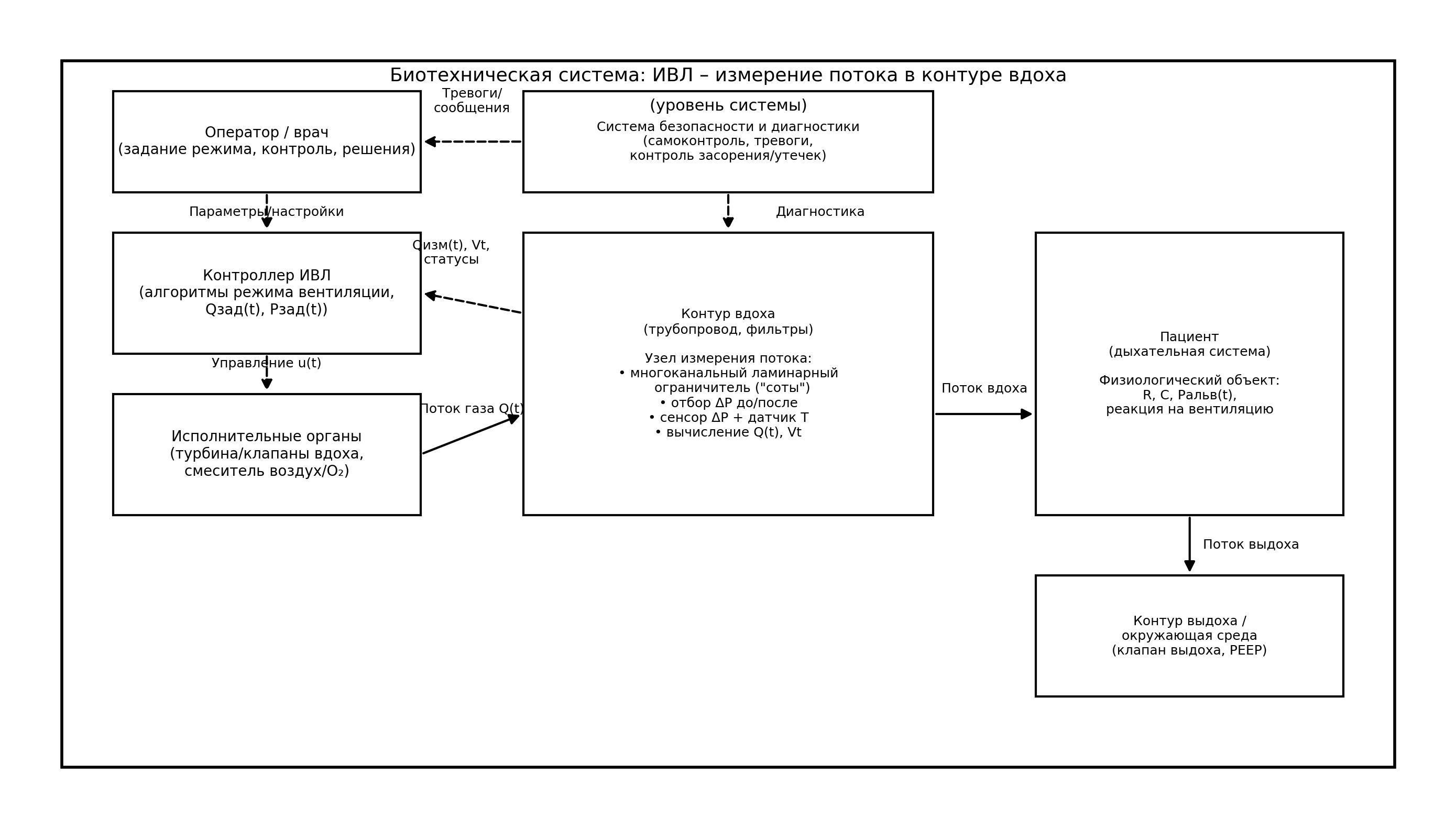
бтс-схема
Польз. документация
03/18/2026
Files
BTS_scheme.png
(231 KB)
BTS_scheme.png
Roman Ziborev, 03/18/2026 09:05 PM
Loading...
Redmine Appliance
- Powered by
TurnKey Linux